画像 命 作文 例 199934-命 作文 例
長谷川がこの作文を選んだ理由 1)「お世話になった先生と自分の夢」について作文のテーマ<観点>が一貫しているから。 2)「命」という普遍のテーマに触れているから。 3)教師としての「ピアノの先生」の生き方に共感したから。 参加者からの意見关于生命的感悟_ 关于生命的感悟 1、生命是美丽的,美丽的生命是人类文明的花朵;生命是脆弱的,脆弱的生命禁不起最微不足道的"生命意外"。 2、我们有时候觉得生命总是走得很累很累!迈步之前需要选择岔口,辨别航向,每走一步,都需要调整步伐,勇往直前,不能后退!命について考えたこと No2342 小学生 ぼくは、この作文を書くまで、しっかり命について考えたことがありませんでした。 ぼくが命について思ったことは、命は一人一つしかないすごく大切な物だという事です。 ぼくは、死ぬのがこわいです。 なぜかと
高考作文 我pick 疫情中的距离与联系 知乎
命 作文 例
命 作文 例-お:おい、あれを見ろ!! え:えっ、何だ? う:浦島太郎か? い:いや、違う!! あ:あれは、何だ? 例※作文に書くおおまかな順番 1、命とはどういうものか。 ―命とは私たちにとってなくてはならないものです。それは だからです。 2、命について問題のあること ―たとえば、 という国は という国と戦争を起こしていて、たくさんの人々が犠牲になっ



副本 热门 春节了作文400字锦集 推荐五篇 共26页 免费阅读
命の大切さについては、そもそも書くことがない。 命の大切さの作文 2枚以上も書けへんし そんなに書くことある?← — 佐山 あかり (@akapple_realv) 14年8月11日 書けない人の気持ちが今回は手に取るように分かる。さて今回は、人権作文における「パクリ」に着眼して書いていこう 環境問題作文の例を中学生向けに分かりやすく考えてみた 主張作文の書き方を小学生のお子様でも分かるように教えます 命の大切さ作文の書き方は難しいけど気合を入れれば書ける命を見つめる,命と向き合う 道徳の教科書づくりにあたり,最も大切なテーマとして位置づけたのが「命」。 子どもたち一人一人が,自分の存在を大切に思えるように。 自分と同じように生きる他者の存在を大切に思えるように。 生徒の発達段階に
いきなり書こうとするのではなく、「命って何なんだろう?」を脳の中で再生してから書いていってもいいですね。 ホームページはこちら(国際ユース) ホームページはこちら(大切な命を守る) ※21年の募集は終了しています。 第5回PHP作文甲子園 国語の授業や宿題などで、いつの時代も学生たちを困らせるのが、 『作文』 です。 特に中学生になると、『人権について』『税金について』など、重苦しいテーマで作文を書くように言われることが多くなりますよね? そうなるとついつい、 『こんなの書けないよ! 在平日的学习、工作和生活里,大家都经常看到作文的身影吧,借助作文人们可以实现文化交流的目的。你知道作文怎样才能写的好吗?下面是小编帮大家整理的我的命由我不由天作文,仅供参考,大家一起来看看吧。 我的命由我不由天作文 篇1 如果给卖火柴的小女孩再添一把火柴,它也许可以
总结:命题作文三个步骤,1、选一个主题,随意联想,激活碎片;2、归类碎片,理出框架;3、照着框架查缺补漏;4、补充血肉。 命题作文能力有用吗? 你可能会问,宗彦你说这半天,命题作文不是初中生、高中生应该关心的能力嘛,你写给谁看呢? 错06年度作文コンクール入賞作品一覧 特別賞 「かけがえのない命」 東海市立平州中学校 2年 土性優香 子供の命を簡単にうばってしまう大人を多く見かけるようになった。「なぜ関係のない小さな命までうばってしまうのだろう。命をつなぐ作文 No1673 小学校6年生 男子 最近の事件で、信じたくない事件は、友達の高校生を殺してしまったという非常に悲しい事件です。 殺した高校生は、「人を解剖したかった。 」と言っていたそうです。 高校には、3日しか行っていなかったそう



红楼梦 进作文 恢复高考45年 作文命题这样变 Redian新闻



分享一下我六年级的手写稿 漫画图片 阿俞闲聊区 生活 写作 作文 六年级 动漫 漫评 二次元社区
ってしまったことから、「命の大切さ」や「死」について考えている中学生の作文である。 同じ教室で共に過ごした友達の「死」を受け止めなければならないつらさや悲しさに共感さ せ、自他の命の大切さを改めて考えさせたい。 6 各教科等との関連 人権 参考記事:税の作文はコピペで済ませよう!中学生がそのまま使える例文を一挙公開 参考記事:人権作文の書き方と例文をテーマ別に一挙公開! 読書感想文の書き方 一般的によいとされる小中学生の読書感想文は、以下のように作成します。命题作文:点点滴滴都是爱 为你而歌初中命题作文1300字 适者高中命题作文 高中命题作文3篇 又见花儿烂漫高中命题作文 中考预测命题作文:奉献 宽容是一种修养的命题作文 写给自己命题作文 我喜欢初中命题作文600字



一道地理学术情境试题命制的路径解读 参考网



三作文计划与指导 Pdf
本年も『智光』小中学生 作文コンクールが開催され、厳正な審査の結果、下記の通り各賞を決定いたしました。 ご応募下さいました各学校の皆様には、厚く御礼申し上げます。 応募総数 3,431篇(前回3,302篇 昨年比129篇増) 課 題 小学生の部「助け合い 当前位置:腾教育作文网 > 小学作文 > 二年级作文 > 下雨 时间: 字数: 0字 手机阅读 辽宁省滨州市博兴县博奥学校二班李嘉豪 小雨落在小河里,鱼儿喝着水了;小雨落在花上,花儿变红了;小雨落在小草上,小草变绿了;我们睡觉时听着小雨的声音关注公众号: 高中作文帮,每天获取作文 活動・行事記録 第8回 「伝えよう! いのちのつながり」入選作文表彰式 平成30年2月24日(土)14時より旭区民センター・大ホールにて開催いたしました。 会場の耐震補強工事の影響で例年より約半年ほど遅れての開催となりました。 今年度は旭区小中



万能作文结尾大全 万能作文结尾大全可以套用 乐到家网



游戏作文风暴价格 游戏作文风暴最新报价 游戏作文风暴多少钱 苏宁易购
こんにちは。 今日は『5年「命」生命の尊さの指導案はこうする!』 このテーマで教材解説をします。 『生命の尊さ』は、今回の指導要領改定の目玉の1つで、 重点項目として扱われている教科書が多いです。 背景には道徳の教科化のもとになった 「いじめの問題」があります。 この 250枚どなたか「命」についての作文の例文を400文字以上で書いてください! 次の例から視点を選び、根拠を明確にして筆者の論理の展開について「わかりやすさ」をポイントに評価しましょう。 ①主張と根拠のつながりは自然か。 人権作文の書き方と小・中学生のテーマ別の例文 小学校、中学校での作文の宿題の定番と言えば人権作文、税の作文、 読書感想文 です。 人権作文はどう書いたら良いのか分からないという人のために、例文を公開して書き方をアドバイスします



21年全国9道高考作文题出炉 网友 看过 觉醒年代 可得高分



高考必备 肺炎疫情各科考点最新最全汇总 高三速收藏转发 病毒
年度国際ユース作文コンテスト 子どもの部 佳作 命について学んだこと (原文) 新田 早紀( 14 歳) 茨城県 茨城県立古河中等教育学校 私には自然という言葉を聞くと思い出す風景があります。それはたくさんの魚が泳ぐ綺麗な川です。Created Date PM毎年、警察庁では、「大切な命を守る」全国中学・高校生作文コンクールを開催しています。 作文のテーマは、事件や事故等の犯罪被害について、「 命の大切さを学ぶ教室 」を受講し、又は報道等により知り得たことなどを踏まえ、大切な命を守り、被害



高考满分作文 酒 整篇不见一个 酒 字 却让人沉醉其中 育儿资讯 电影资讯网



小红书标签 托福
「命のプロフェッショナル」 半田市立成岩中学校 1年 山崎 由依 ( やまざき ゆい ) 「お父さん、帰ってくるのが遅いよね。何かあったのかな?」七時過ぎには帰宅すると今朝、元気に話していた父だが四十分を過ぎても帰ってこない。 ・・・ 続きを読む書いた作文は在学中の学校へ提出してください。 詳しくは、警察庁のホームページをご覧ください。 ・令和4年度「大切な命を守る」全国中学・高校生作文コンクールの募集について(警察庁ホームページ/外部サイト ) 关于生命的作文:珍爱生命_800字 有人说,生命是一座城堡;有人说,生命是一片海洋;我说,生命就像一朵花,只有在安全这一土壤上才能美丽绽放。 俗话说,水火无情,刚进入夏季,学生溺水事件频现报端。 12年10月29日,海口美兰区塔市小学一名小



命をつなぐ いただきます 食育と授業 学びの場 Com



孩子 你命真大 小学生零分作文火了 网友 德云社的好苗子 快资讯
第10回かながわ「いのちの授業」大賞作文募集要項 募集要項はこちらをご覧ください(pdf:166kb) 作文用紙・応募用紙 作文用紙は県のホームページ(hp)からダウンロード可能です。学校で使用している作文用紙や 市販されている作文用紙でもかまいません。 こちらも例を挙げましょう。以下の文や式は「命題」だと言えます。 2は偶数である。(正) 1+3=7(誤) 三角形の内角の和は180度である。(正) いずれも、「正・誤」を判定できるのが分かるでしょう。一方で、以下の文は「命題」とは言えません。



关于疫情的作文1000字5篇 Docx 智聚文库



申论作文主题与分论点要深刻领会命题人意思的表达 以 好的政策不仅仅是对公民意愿的满足 更 为例 知乎



申论作文主题与分论点要深刻领会命题人意思的表达 以 好的政策不仅仅是对公民意愿的满足 更 为例 知乎



新闻动态



全能课文标题大全高级中学 高级中学全能课文标题别致 高考作文 乐到家网



Microsoft Powerpoint P5 Chinese Higher Chinese 16 Compatibility Mode Pdf Free Download



高考满分作文 酒 全文没有一个 酒 字 却让人沉醉其中 作文 高考 高考作文 酒 纸梯 文言文 考生



应命 應命 的意思 汉语词典 千篇国学



作文教学设计 新人首单立减十元 22年6月 淘宝海外



21高考热门话题作文素材 写作文要注入 新鲜血液 更容易拿高分 知乎



高考作文布局 高考作文布局谋篇分论点 高考作文 乐到家网



如何写好半命题作文 知乎



如何写好中考作文 百强名校网



并非不喜女色 一个好男人的八字兼改名卦例 新闻频道 手机搜狐



微臣这位老师 比琦叔更新课程的频率还高 Issue



学霸作文1000 新人首单立减十元 22年6月 淘宝海外



选择的作文素材 敢于选择的作文素材 初中作文 乐到家网



朋友的初中作文 写朋友的初中作文 高考作文 乐到家网



可为与有为 21年广西高考作文题出炉 新浪广西 新浪网



一道地理学术情境试题命制的路径解读 参考网



成人高考大作文出题结构讲评 Ppt Download



三作文计划与指导 Pdf



成人高考大作文出题结构讲评 Ppt Download



副本 热门 春节了作文400字锦集 推荐五篇 共26页 免费阅读



Gmat红宝书词汇 京东



高考作文 我pick 疫情中的距离与联系 知乎



头条问答 18年全国卷作文 写给未来35年的那个他 算历年高考中最 活 的作文题吗 10个回答



三作文计划与指导 Pdf



中考语文作文素材36个大事件汇总 疫情



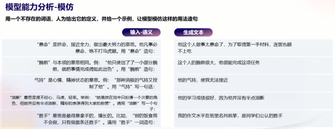
用更少gpu完成更多计算量 中文巨量模型源1 0比gpt 3强在哪里 训练 语言 浪潮



可为与有为 21年广西高考作文题出炉 新浪广西 新浪网



写作有门径 21年北京中考作文评析与指导 语文 背影 作文题 网易订阅



新东方陈琦gre再要你命 3000全套11本gre核yigcnlnlaqygpexqolznoixlqpgcnudgk 无著 摘要书评在线阅读 苏宁易购图书



孩子 你命真大 小学生零分作文火了 网友 德云社的好苗子 孩子 德云社 别人家的孩子



作文主题 朋友篇 素材二例 贺拔 章太炎 白敏中



10届高考语文复习 作文 专题系列课件27 作文分论之议论性散文 教学 下载 Word模板 爱问共享资料



社会现象类新材料作文写作指导下载 Word模板 爱问共享资料



一道地理学术情境试题命制的路径解读 参考网



高中记叙文作文书 新人首单立减十元 22年6月 淘宝海外



作文满分帮手 高中语文40个结尾 作文片段 考试直接用 作文不丢分 哔哩哔哩



360影视 影视搜索



如何写好半命题作文 知乎



高考语文高分议论文万能写作模板 万能素材积累



从情境 设问 选项维度例析政治选择题命制 参考网



多个版面素材与多地中考作文题相契合帅作文交上自己的中考答卷



16星火英语全真试题 标准模拟 4级 大学英语四级词汇周计划 卷与词汇套装 汪开虎 马德高 Amazon Com Books



孩子 你命真大 小学生零分作文火了 网友 德云社的好苗子 财经资讯 存满娱乐网



全命题作文范文命题作文怎么写 精彩范文网



孩子从写作学渣变成 优等生 分别经历这几步 开学该重视了 作文



议论文写作精彩开头结尾 写议论文的万能素材 掌握好写高分作文 每日头条



我们的高考作文 请打分 中青在线



话题作文写作指导什么是话题作文话题作文的特点话题作文不同于命题作文 材料作文如何写好话题作文话题作文训练小结操作技巧 Ppt Download



科举文章命题特点 演变轨迹及对考试作文命题的启示 儒家



作文鲜素材 Hobbies Toys Books Magazines Magazines On Carousell



R6tsprvt1ktv M



图解六十仙命配二十四山吉凶葬课造葬日课堪舆术数古书大全风水书4ur38p 朱高正著 摘要书评在线阅读 苏宁易购图书



作文素材例子 最新作文素材21 初中作文 乐到家网



孩子提笔写作总觉得文思枯竭 大人不妨试试这些办法来助攻 老师 辅导 有心人 网易订阅



从情境 设问 选项维度例析政治选择题命制 参考网



6park Com 减少青少年自杀 请先纠正拼多多996的劳动仲裁



高考作文写作指导 漫画作文 经历煎熬方得 美味 附文体详解及范文展示 Docx 师客文库



成人高考大作文出题结构讲评 Ppt Download



閱讀與寫作 模擬考作文分析 我這樣面對不完美 小米酒釀詩



离别作文 离别作文800字 成语迷语 好词好句网



要你命的3000 新人首单立减十元 22年6月 淘宝海外



汉魏别解16卷 明 黄澍 叶绍泰选 明崇祯11年 1638 香谷山房刊本



从小能跟着人民日报学时政 这届孩子的起点太高了



可为与有为 21年广西高考作文题出炉 新浪广西 新浪网



命题 命題 的意思 汉语词典 千篇国学



小学生作文 没用的爸爸 揭露爸爸在家里的地位 老师看完笑了 教育资讯 电影资讯网



专家评 红楼梦 进作文题 下笔难 精品资源分享



高中语文 50例高考作文 神仙 结尾 让你的作文从头 亮 到脚 爱子网



诚信作文素材 诚信作文素材人物事例0字 作文大全 乐到家网



高考作文排比段落 高考作文万能排比句 乐到家网



高考化学工艺流程题命题探讨 参考网



22抗击疫情作文800字范文 Docx 智聚文库



小学生 0分 作文又火了 乱说 婴语 老师笑岔气 网友 高手 其他 蛋蛋赞



红楼梦 进作文 恢复高考45年 作文命题这样变 Redian新闻



17高考作文万能开头 结尾大全



敦煌書局 作文裡的奇案



下水作文 百度百科



高考作文又又又又上热搜8套卷强调青年责任与担当 高考作文 21高考 新浪教育 新浪网



成人高考大作文出题结构讲评 Ppt Download


コメント
コメントを投稿